Elegant S80 Univerzálny LED Ovládač – 110+ Efektov, Zvuková Reakcia, RF, 1000pix
Kód: NL802Podrobný popis
Elegant S80 Univerzálny Rádiový Ovládač: Váš kľúč k dynamickému a inteligentnému osvetleniu
Elegant S80 je špičkový univerzálny ovládač navrhnutý pre komplexnú správu digitálnych (adresovateľných) LED pásikov. Kombinuje rozsiahle možnosti dynamického osvetlenia s intuitívnym ovládaním a inteligentnými funkciami, ktoré premenia akýkoľvek priestor. Či už túžite po relaxačnej atmosfére, energickom farebnom predstavení alebo osvetlení reagujúcom na hudbu, S80 splní vaše požiadavky s ľahkosťou a štýlom.
Kľúčové vlastnosti a výhody:
-
Impozantné svetelné efekty:
- Viac ako 110 vstavaných animačných režimov: Široká škála dynamických efektov pre každú náladu a príležitosť. Od jemných prechodov po rýchle blikanie a farebné víry.
- Reakcia na zvuk (integrovaný mikrofón): Ovládač S80 je vybavený citlivým mikrofónom, ktorý umožňuje LED pásikom dynamicky reagovať na hudbu a okolité zvuky, čím vytvára pôsobivú audiovizuálnu šou. Mikrofón je možné v konfigurácii zapnúť/vypnúť.
-
Široká kompatibilita a flexibilita:
- Podpora všetkých typov digitálnych LED pásikov: Či už používate RGB, RGBW, CCT (dvojfarebná biela), MONO (jednofarebná) alebo RGB+CCT pásiky, S80 si s nimi poradí.
- Univerzálna podpora IC čipov: Kompatibilný so všetkými populárnymi integrovanými obvodmi (ICs) digitálnych pásikov, vrátane WS28xx, SK6812, TM18xx, UCS19xx, UCS29xx, APA104, PD9823 a mnohých ďalších.
- Vysoký výkon: Podporuje až 1000 pixelov (napr. RGB, CCT WS2811, MONO) alebo až 100 metrov pásika (60d/m 24V), čo je ideálne pre veľké inštalácie.
-
Inteligentné ovládanie:
- Rádiové diaľkové ovládanie: Plná kompatibilita so širokou škálou diaľkových ovládačov Mi-Light/MIBOXER (FUT089, FUT092, FUT096, C5, B3, T3, B4, T4, K1, FUT007, T1) pre intuitívne nastavenie farieb (farebné koleso), jasu, teploty bielej, sýtosti a výberu efektov.
- Multi-zónové ovládanie: Jeden diaľkový ovládač môže nezávisle ovládať viac S80 ovládačov, čo umožňuje vytvárať rôzne svetelné scény v rôznych častiach miestnosti alebo domu.
- WiFi most R240: Integrácia s WiFi mostom R240 od Elegant-LED otvára dvere ovládania cez mobilnú aplikáciu a možnosť prepojenia s inteligentnými asistentmi (napr. Amazon Alexa, Google Home).
- Automatický režim: Dlhým podržaním tlačidla „S+“ spustíte režim automatickej zmeny efektov každých 35 sekúnd.
Technické špecifikácie:
- Napájacie napätie: 5-24V DC
- Maximálny prúd LED (cez skrutkové svorky): 9A
- Rozmery: 60 x 84 x 30 mm
- Hmotnosť: 69 g
- Frekvencia diaľkového ovládania: 2.4GHz (diaľkový ovládač napájaný 2x AAA batériami)
- Podporované IC čipy: WS2811, WS2812S, WS2812B, WS2812D, WS2813, WS2815, WS2818, PD9823, SK6812 (vrátane RGBW), TM1803, TM1804, TM1809, UCS1903, UCS1909, UCS1912, UCS2903, UCS2909, UCS2912, APA104, WS2814, WS2812F, TM1814 RGBW, RGB+CCT WS2805, RGB+CCT WS2811.
- Prevádzková teplota: +1°C až +40°C
- Relatívna vlhkosť: 30% až 75%
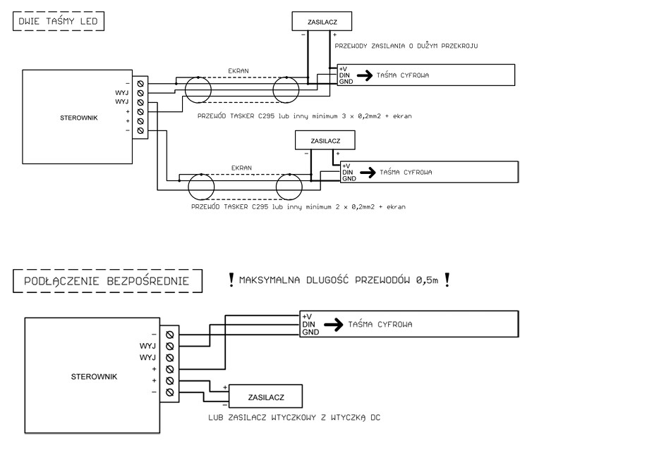
- Odporúčaná dĺžka riadiaceho kábla LED pásika: Max. 10 cm (dlhší vyžaduje tienený kábel).
S Elegant S80 získate plnú kontrolu nad osvetlením, ktoré sa prispôsobí vašej nálade, hudbe alebo akejkoľvek príležitosti, čím vytvorí nezabudnuteľné zážitky.
Podporované diaľkové ovládače:
- MiBoxer FUT089
- MiBoxer FUT092
- MiBoxer FUT096
- Miboxer C5
- MiBoxer B3
- MiBoxer T3
- MiBoxer B4
- Miboxer T4
- MiBoxer FUT007
- MiBoxer T1

Dodatočné parametre
| Kategória: | RF riadiace jednotky |
|---|---|
| Záruka: | 2 roky |
| EAN: | 5904824102887 |
| Maximálny prúd: | 9A |
| Napájacie napätie: | 5 - 24 VDC |
| Počet efektov: | 110+ |
| RF: | 2,4GHz |
| Výrobca: | Elegant LED |
| Počet pixelov max.: | 1000 |
| Vstupy: | Mikrofón |
Návod - funkcie, ovládanie diaľkovým ovládačom
Návod - odstránenie (odpárovanie) diaľkového ovládača
Návod - synchronizácia ovládača
Návod - vymenené farby pri vypnutom mikrofóne
Hodnotenie tovaru
Buďte prvý, kto napíše príspevok k tejto položke.
Len registrovaní používatelia môžu pridávať hodnotenie. Prosím prihláste sa alebo sa zaregistrujte.
Diskusia
Buďte prvý, kto napíše príspevok k tejto položke.
